In einem Thread, den ich jetzt nicht mehr finde

, ging's um den Einbau einer handelsüblichen Digitaluhr, die jemand in das Drehzahlmesser-Gehäuse reingetüdelt hat.
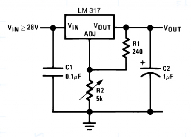
Um die Uhr mit Strom zu versorgen, und nicht dauernd alles zu zerlegen, wenn die Batterie gewechselt werden muss, habe ich jetzt (nach einem Fehlversuch mit einem Step-Down-Wandler) eine Schaltung mit dem LM317 gebaut, die aus den 12V der Batterie schicke 1,5 Volt für die Versorgung der Uhr erzeugt.
Diesmal hat es auch geklappt, am Ende kommen feine 1,52 Volt raus.
Die Schaltung:

Die Werte ändern sich wie folgt:
Vin = 12 Volt
R1 = 470 Ohm, 1 Watt Metallschicht
R2 = 100 Ohm, 1 Watt Metallschicht
C1 = 0,1 µF (bleibt, ich habe einen Tantal genommen)
C2 = 1,0 µF (bleibt, ein ganz normaler Elko)
Vout = 1,52 Volt
Statt C2 kann man auch einen Gold-Cap Speicherkondensator nehmen, dann bleibt die Spannung auch bei abgeklemmter Batterie noch eine ganze Weile am Ausgang erhalten.
Die Kosten (ohne Gold-Cap) liegen für die Einzelteile (Reichelt) bei knapp 1 Euro, dazu kommt etwas Lochrasterplatine und ein paar Drähte. Zur Isolation entweder mit Isolierband umwickeln oder alles in handelsübliches Silikon eingiessen.
Mit dem 1 F Gold-Cap (anstelle des 1,0 µF Elkos) wird das Ganze um 2 Euro "teurer".
Der Nachbau sollte bei 5 Bauteilen einfach sein. Wenn sich genug Interessenten finden, kann ich auch eine Kleinserie auflegen und das Ganze fertig gelötet und getestet verschicken.
_________________
Tja, was soll ich sagen ...
No matter how good she looks, some other guy is sick and tired of putting up with her shit. Grep sed "awk! man cut grep, edit banner false! get help!" Man disable grep, split banner, join prof admin. Grep mount eqn, find path. Grep echo spell. False cat kill admin, man. Grep find banner, make true message.
(c) 2010 cwandel - Originalfoto meiner RP02 - 13. Deutschland-Treffen in Düppenweiler